报告新表述引关注;智能经济开启新篇章;增收计划与就业适应并重。



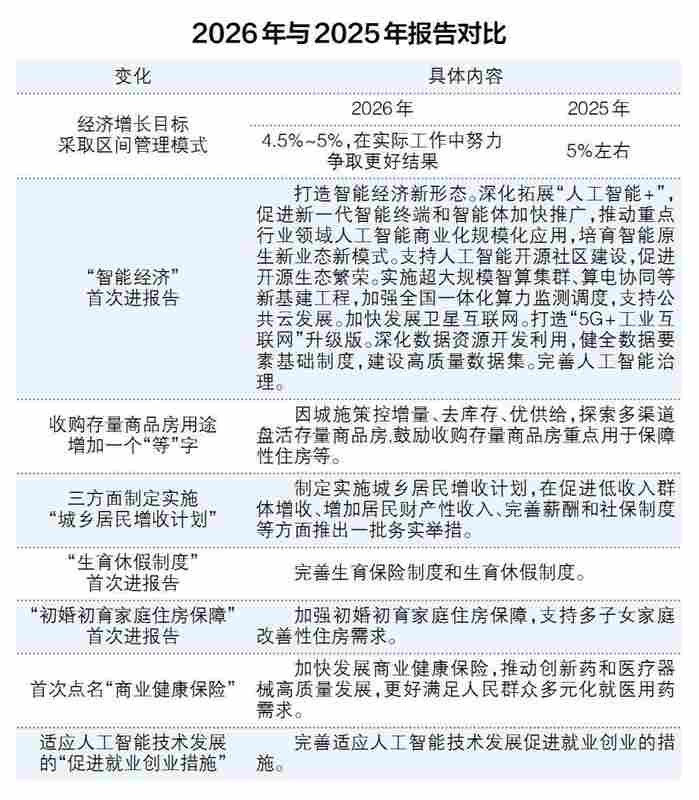
2026年政府工作报告一经发布,便引发广泛讨论。多个首次出现的表述,清晰勾勒出政策重点与未来方向。尤其打造智能经济新形态的提出,标志着人工智能从辅助工具向核心驱动力的跃升。这一新形态以人工智能为核心,通过全面重塑经济活动各环节,形成数据驱动、算力支撑、算法优化的新型体系。报告同时部署超大规模智算集群建设、算电协同机制以及卫星互联网发展,这些新型基础设施将成为智能经济腾飞的坚实底座。
经济增长目标的区间设定,体现了政策的务实与弹性。在当前复杂环境下,这种安排有助于平衡稳增长与高质量发展的关系。专家指出,它为聚焦结构转型和新质生产力发展提供了明确指引,也为相机抉择的政策空间留足余地。这样的目标导向,将引导各方面资源向创新领域倾斜,推动经济实现更可持续的进步。
深入剖析智能经济的发展路径,可见三大领域蕴藏显著潜力。首先,新一代智能终端与智能体作为直接触达用户的载体,将迎来更快推广。无论是消费级AI设备还是产业级具身智能,其背后的软件、模型和服务市场前景广阔。其次,底层基础设施需求持久强劲,包括AI芯片、高性能服务器、智算中心以及卫星互联网全产业链。这些工程将直接支撑算力供给与数据流通。最后,重点行业深度应用将成为价值创造主战场,如智能制造、智慧物流、AI辅助药物研发等场景,将带来系统性变革。数据要素的开发与流通,也将伴随智能经济壮大而持续增长。
民生领域同样亮点频现。报告首次细化城乡居民增收计划的具体安排,涵盖低收入群体帮扶、财产性收入拓展以及薪酬社保完善等多维度举措。这将显著提升居民消费能力,增强内需拉动作用。同时,保障改善民生内容大幅扩展,包括初婚初育住房保障、生育休假优化,以及商业健康保险的加快发展。商业健康保险的强调,有助于更好满足多元化医疗需求,推动创新药械高质量发展,构建更完善的健康保障网络。
面对人工智能带来的就业变革,报告提出完善相关促进就业创业措施。这要求系统部署适应性支持体系,帮助劳动者顺利转型。政府、企业与社会需协同发力,政府尤其要在政策引导、技能赋能与底线兜底上担当重任。通过职业培训、创业扶持等方式,化就业压力为新增长点。总体而言,这些新提法形成有机整体:智能经济驱动创新动能,增收与民生政策稳固社会基础,就业适应措施保障公平转型。长远看,将共同推动高质量发展迈上新台阶。

